![milansports [钢厂动态]投资4.5亿! 华菱钢铁拟建新项目!](/uploads/allimg/260124/24043QF104O6.jpg)
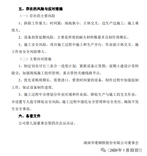
1月22日,华菱钢铁公告称,公司子公司湖南华菱涟源钢铁有限公司拟实施焦化厂6m焦炉原地大修项目,投资额44,988万元,建设期19个月。项目旨在解决焦炉老化问题,改善炉况,恢复生产能力,满足环保政策要求,降低生产成本,保障生产需求,并落实节能减碳要求。项目不影响公司正常生产经营,不会对财务及经营状况产生重大不利影响。
华菱涟钢焦化厂现有两座6m顶装焦炉,分别于2003年和2005年投产,凤凰彩票app炉龄都已达20年,均已到炉役末期。尽管近年来华菱涟钢增加了配套设施的技改投入,实施焦炉长寿特护等措施,但仍存在由焦炉本体老化带来的炉墙剥蚀、炉内窜漏、热效率低等问题,实际产量仅为设计产能的93%,且生产过程中颗粒物、非甲烷总烃等污染物排放增高,米兰能耗偏高,难以满足生产经营及环保节能的要求。通过本次大修,可改善焦炉炉况,恢复生产能力,保障生产经营持续稳顺。一是有利于满足环保政策要求。现有焦炉因炉况恶化导致污染物排放日益增高,大修后可有效降低烟气中氮氧化物、非甲烷总烃含量,实现装煤过程中无可见烟尘外溢,烟气经后续脱硫脱硝处置后可满足环保要求并实现减排;二是有利于降低生产成本。当前依靠热维修维持生产预计将新增费用超3,800万元/年,且产量无法达到设计水平,大修复产后预计将实现满产,可降低外购焦炭成本,优化成本结构;三是有利于保障生产需求。公司目前焦炉满负荷生产仍存在部分焦炭缺口,自产焦炭质量稳定性优于外购焦炭,对高炉生产稳顺至关重要,大修后可提升自产能力,弥补缺口;四是有利于落实节能减碳要求。响应国家“双碳”目标及能耗减降政策,焦炉大修后将明显降低炼焦耗热量及工序能耗,提升能源利用效率。
{jz:field.toptypename/}



